商务合作
顾问需求
文章投稿
招聘发布
产品推广
讲师报名
机电人脉共享顾问平台
搜索
文章详情
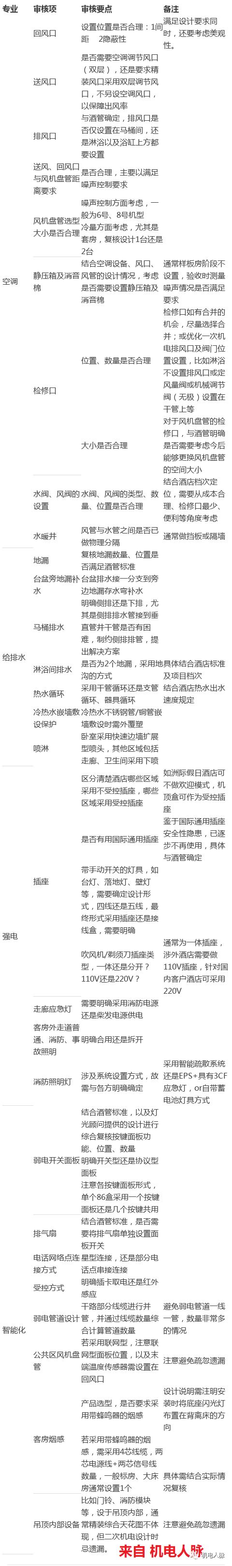
【微分享】酒店样板房二次机电审核要点
2024-01-25
酒店样板房二次机电审核要点
本篇文章由孙明显原创总结,转载请注明作者和出处!感谢您的阅读与关注,如果您觉得对您有用,那就点下
在看
吧!
声明:更多文章请关注机电人脉公众号,每日更新,超多干货。
http://m.mep-link.com.cn/h-nd-542.html
阅读12
分享
写评论...
发表评论
登录评论
匿名评论
提交
提交
推荐文章
【微分享】酒店机电设计你做对了吗
【重磅推出】“散装顾问”服务如果您觉得本文对您有帮助,请留言“有用”或点个赞,小编会倍受鼓舞版权声明:本文转自希尔顿花园酒店投资加盟,侵权请联系删除。
已验收酒店万豪消防顾问提出事项总结
【重磅推出】“散装顾问”服务已验收酒店万豪消防顾问提出事项总结一、 喷淋系统1、 万豪要求喷淋头必须采用快速响应喷头。NFPA-14.6/F:喷淋头:安装启爆温度57-77℃(135-170℉)的快速反应喷淋头于全部的客房区域与公共区域。GB50084-2017第6.1.7条-下列场所宜采用快速响应喷头:1、公共娱乐场所、中庭环廊;2、医院、疗养院的病房及治疗区域,老年、少、残疾人...
【微分享】某五星级酒店各功能区域的净高控制要求
某品牌五星级酒店的净高控制要求,比较代表性,因为不同酒店品牌中的子品牌都不尽相同,不具有普遍性,但是常识,酒店设计建议有基本的概念。如果您觉得本文对您有帮助,请留言“有用”或点个赞,小编会倍受鼓舞版权声明:本文整理自网络,侵权请联系删除。未经许可,禁止以机电人脉编辑版本转载。
【微分享】某酒店项目机电工程分项重难点管理分享
【重磅推出】“散装顾问”服务作者 蔡日海在机电工程项目管理过程中,必须采取相对科学的管理措施和方法,对每项任务进行多方案比选,选用科学的设计及施工方案,在编制中重点推广节能环保和绿色设计技术,同时还需满足招标文件中有关技术指标的要求, 如电气系统配电容量配置是否合理,配电房的位置是否合理,空调与新风系统方案是否符合该项目节能、质量、安全、造价等要求。机电工程现场施工前,做好对机电设计图纸的审...
【微分享】上海某四季酒店机电系统配置纲要
【重磅推出】“散装顾问”服务公开文献,一个学生写学位论文翻译某酒店机电设计标准拿出来做平行文本参考用的。来源:[1]胡嘉佳. 工程设计指南翻译实践报告[D].东华大学, 2024. DOI:10.27012/d.cnki.gdhuu.2023.001026.如果您觉得本文对您有帮助,请留言“有用”或点个赞,小编会倍受鼓舞版权声明:本文整理自网络,侵权请联系删除。未经许可,禁止以机电人脉编辑版...
【微探讨】共板法兰可以用于防排烟风管吗?
来源 机电人脉甲方群原文发表于2021-09-18:【微探讨】防排烟风管可以采用共板法兰吗?是不是必须采用角钢法兰?可以采用共板法兰,但是对于共板法兰的连接工艺有要求,有单位将该问题问到了权威部门,权威部门给予答复,其回复也表明根据新的《建筑防烟排烟系统技术标准》薄钢板法兰在防排烟系统可以使用,并规定了应用的条件,如下:群内观点一:1、港澳不允许共板法兰,内地看项目要求,角钢法兰安装工期慢。...
【微分享】最新!电气专业消防设计审查要点规范条文汇总
【重磅推出】“散装顾问”服务《北京市房屋建筑工程消防设计技术审查要点2024》下载请点击阅读原文http://app.mep-link.com.cn/EngineeringDataInfo.aspx?id=3317如果您觉得本文对您有帮助,请留言“有用”或点个赞,小编会倍受鼓舞版权声明:本文整理自网络,侵权请联系删除。
【微分享】电动自行车充电停车场所消防要求
【重磅推出】“散装顾问”服务浙江省推出的文件《电动自行车充停、充换场所建设技术导则》,对消防的要求比较严格,来看看吧。#1选址1 电动自行车充停场所可设置在主体建筑一层、半地下室和地下一层;不宜设在地下二层及以下,且停车层地坪与室外地坪的高差不宜大于 7m。2 电动自行车充换场所应设置在地面层。3 电动自行车充停、充换场所不应与易燃易爆场所贴邻,不应有可燃气体管道穿越,电动自行车充换场所不应...
【微分享】业主必修课:酒店项目机电设计的重要性,机电团队应何时介入?
以下文章来源于智选假日酒店加盟 ,作者智选假日酒店加盟智选假日酒店加盟.智选假日酒店是洲际酒店集团旗下品牌,凭借其安全可靠的入住体验及国际水准的硬件设施,成为了商务和休闲旅客出行入住的明智之选。作为国际中高档精选服务品牌,智选假日酒店完美平衡了投资与收益,成为众多投资者的第一选择。【重磅推出】“散装顾问”服务前言常说专人专事,专业的工作交给专业的团队去打理,在酒店投资运营的过程中也不例外。机...
【微分享】酒店机电设备的合理投入,供参考
【重磅推出】“散装顾问”服务作者 陈新转载,供参考。如果说生意不好、住客率不高、平均房价较低,酒店亏损是情有可原的话,那么,一些生意兴隆、住客率较高、平均房价不低的酒店也入不敷出,这就不得不开动脑筋。酒店人多半喜欢高大上的产品,以为豪华高档的酒店就能获得客人的青睐,就可以卖得起价,其实,客人的要求很简单,睡个好觉、洗个好澡、吃个舒心餐是酒店永恒的主题,客人渴望的是舒适体验,而非视觉效果。业主...
【微分享】酒店建设需要聘请哪些顾问?
【重磅推出】“散装顾问”服务一、建筑顾问(一)概念设计确定功能分区及各部分间关系的互动,以及有效组织交通和基本标高竖向设计,对整体布局及单体风格做多方案比较,以确定建筑布局形态和空间组织,对建筑风格做基本的定位,确定酒店及其他部分建筑的内部功能布局,确定基本室外景观要素及空间关系。(二)方案设计在单体概念设计基础上进行深化,满足方案设计报规要求,并完成方案报批。(三)初步设计根据方案报审意见...
【微分享】北外滩白玉兰广场电气设计分享
【重磅推出】“散装顾问”服务以下是华东建筑设计研究总院周润在2018上海建筑电气年会上的演讲内容,共享给大家:版权声明:本文整理自网络,侵权请联系删除。未经许可,禁止以机电人脉编辑版本转载。
【微分享】浅谈星级酒店暖通设计问题及对策
【重磅推出】“散装顾问”服务作者 hvac-木子李本文仅代表个人观点,请谨慎参考!版权声明:未经许可,禁止以机电人脉编辑版本转载。
【微分享】住宅地库机电品质提升措施
【重磅推出】“散装顾问”服务#1地下归家动线地下归家动线包括以下机电相关的不利因素。1.单体地下室设置配电间,取消地下大堂内的水、电井、风井。取消电井取消风井取消水、电、风井2.地下归家动线上设备设施要求:地下归家动线上所有沟用暗埋管代替、入口不得有箱体,集水坑等、入口不得有管道封顶,局部上翻。#2净高提升追求目标:车位2.4m,车道2.4~2.6m,归家动线2.6mm(梁下净高2.8-2....
【微分享】碳排放因子数据库
【重磅推出】“散装顾问”服务01IPCC碳排放因子库网址:https://www.ipcc-nggip.iges.or.jp/EFDB/find_ef.php可在线查询,可以按章节,排放因子等等过滤搜索。还提供了离线版的应用程序(off-line version of EFDB)而且还支持Windows,MacOS, Linux。02欧盟版EFDB网址:https://www.eea.eur...
【微分享】一份迟到十年的CAD制图攻略
——如果跟着我每一步都做完之后,你还不懂CAD制图比例,那你就过来掐死我吧。——谨以此文送给刚刚毕业的学生朋友们,祝你们工作顺利 from 爱你们的猪小宝。——我多么希望我刚毕业的时候能够看到这么一篇攻略!!!恨不能把这个给十年前的我自己看一看!!!——真正的「多图预警」,如果您手机流量有限,请在 wifi 环境下继续阅读。设计院来了个年轻人小王是个刚到设计院的年轻人,刚刚大学毕业,专业是土...
【微分享】水泵基础知识与在供热系统中的选型
水泵的用途:水泵结构特点:标准水泵(干转子水泵)、屏蔽水泵(湿转子水泵)。标准水泵结构:机械密封:流量:水泵扬程:系统扬程:总静压:沿程阻力:汽蚀:液体在一定温度下,降低压力至该温度下的汽化压力时,液体便产生汽泡。把这种产生气泡的现象称为汽蚀。--水在海平面的沸腾温度是1000℃,因为此时海水的蒸汽压力就是大气压力(1.01325bar)。--在2000米高度上,大气压力只有0.8bar,因...
【微分享】上海小区突发电瓶车火灾,迅速蔓延,消防设施却全部失效
【重磅推出】“散装顾问”服务南京一小区火灾造成15人遇难后,电瓶车、电动自行车的消防隐患话题再次引发关注。消防设备失效的问题也引起了前所未有的关注,势必又将掀起一波消防问题整治行动,只是不知效果几何?业内人士都知道,很多问题都是老生常谈了,但要真正引起人们的重视,恐怕还欠缺一些教训。2月25日晚,嘉定区海波路850弄水岸丽苑就突发一起火情,二期1号楼地下车库电瓶车起火引发火情,火势迅速蔓延到...
【微分享】应急照明配电箱应采用下出口进线方式
《消防应急照明与疏散指示系统》GB51309-2018第4.4.1条 要求,设备在电气竖井内安装时,应采用下出口进线方式。条文解释中说明下进线是为了防止水介质顺管线流入设备中。GB 51309配套实施指南《消防应急照明和疏散指示系统》第194页对第4.1.2条说明:应急照明控制器、应急照明集中电源、应急照明配电箱应安装牢固,不得倾斜,且不应设置在水管正下方;在轻质墙上采用壁挂方式安装时,由于...
【微分享】无梁楼盖又出事了,只能加固
某项目无梁楼盖出问题了,几经周折,现场加固是这样做的:一、柱子剔凿、植筋、加大截面二、板底剔凿、设置结构梁三、梁主筋锚固或植筋四、柱帽处成型效果五、整体成型效果疑似板底做了碳纤维加固图片说好的无梁楼盖,还是变成了有梁楼盖。无梁楼盖到底行不行?无梁楼盖应用历史超过百年,结构体系肯定是没问题的,其具有施工速度快、净空利用率高、减少土建成本、实现大胯大空间等明显优势。行业长期以来的习惯,重视正常使...