
设计说明凝聚了施工图的核心精髓,引领设计大方向,直接决定项目设计是否合法合规。
笔者通过收集大型设计院的经典设计案例,同时与审图部门确认落实与设计说明相关的审图意见,在此将宝贵的经验分享给大家,请多多指教。
以住宅项目为载体,设计说明主要分为如下三大类:

1、重点信息:地点、建筑面积、高度、建筑类型、抗震级别
2、一般信息:结构类型为可选项,可不表达,视各设计院的内部标准;地上工程无人防可不表达。
1、由于施工图阶段建筑面积可能发生调整,使得其他专业未及时更新,建议由建筑或规划专业表达,本专业不表达具体信息。
2、由于建筑高度对于消防定性至关重要,建议本专业表达并联动建筑专业实时更新。建筑高度分为消防高度与规划高度,电气专业图纸可仅表达消防高度,并采用消防高度作为消防定性的设计依据。

1、列举本工程所用规范和标准,注明规范编号与实施日期
2、《住宅类规范》仅适用住宅,《建筑设计防火规范》适用民用与工业建筑,《民用建筑电气设计标准》不适用厂房。
3、《地方性标准或规范》仅适用当地项目,可事前咨询当地审图公司或审查意见提出后整改。


1、变配电所及高低压配电在住宅项目中均由供电局设计与施工。
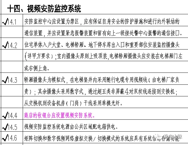
2、电话、网络系统与有线电视系统、门禁及可视对讲系统、视频安防监控系统虽然后期由专业公司深化,但是一次土建施工图阶段仍需设计,主要表达弱电系统示意及弱电线槽、套管、洞口的预留。
3、火灾自动报警系统根据《建筑防火设计规范》第8.4节确定是否设计。
4、防雷接地系统根据《建筑物防雷设计规范》第3章确定是否设计。达不到第三类防雷时可不设计防雷接地系统。

1、民用建筑非消防负荷分级按《民用建筑电气设计标准》附录A确定。民用建筑消防负荷分级按《建筑设计防火规范》第10.1节确定。
2、甲乙丙丁戊类厂房或仓库非消防负荷分级国家规范未做规定,但是少数省份有地方要求。当无地方要求时,建议参考民用建筑确定或均按三级负荷确定。工业建筑消防负荷分级按《建筑设计防火规范》第10.1节确定。
3、石油化工企业防火设计详见《石油化工企业设计防火标准》。


1、备用电源:
选择1:与供电局主用电网电源独立的电网电源,一般较难获得完全独立的电网电源。
选择2:发电机自备电源,经济技术均容易实现。常规项目均按此设计。(超高层住宅一般为两路完全独立的电网电源+发电机自备电源)

1、TN-S系统:N线与PE线独立,电源地与建筑物共地时采用。
2、TN-C-S系统:电源线路先N线与PE线合用,到建筑物后再N线与PE线独立,电源地与建筑物不共地时采用。如配电房与建筑物为两个独立的建筑物,接地极互相独立不连通。
3、TT系统:国内住宅项目不建议采用。

1、弱电系统强制性条文非常多,设计说明应将所有黑色字体的强制性条文抄录完整,作为深化单位的设计依据与技术要求。
2、各地审图公司均不会过于深入的审查弱电系统技术细节,审查重点在设计说明是否完全覆盖弱电系统的强制性条文。
3、施工图设计深度需要表达各个子系统的系统图、平面图;不能仅用“详二次深化单位设计”的方式设计,既不满足施工图图纸设计深度要求,审图公司与住建局也不允许。




1、建议采用目标值,不采用现行值。
2、节能审查均要求采用目标值。

1、目前LED光源已经普及生产与应用,且为绿色节能要求,建议灯具均采用LED光源。

1、抗震设防类别及设防烈度,根据结构设计说明填写,切记以结构专业为准;当设防烈度大于9度时须专门论证,国内常规项目不会大于9度。
2、管材、设备、机房均需有对应的抗震设计说明内容;抗震支吊架在施工图中可不体现具体做法,由专业公司深化设计。






1、此部分内容不是强制性要求,主要是施工做法指导,各设计院可按各自标准制定。




1、图例内容是必须项,要有但内容深度无强制性要求。其中数量可作为选择项,可不表达具体数量。规格需要做详细说明。
2、主要设备需要列举,如配电箱、控制箱、插座、开关、弱电箱、读卡器、电控锁等。次要设备可不列举,如接线盒、接线端子。
<<< 左右滑动见更多 >>>
1、火灾自动报警系统与应急照明和疏散指示系统均属于消防系统。其中强电的消防配电纳入到强电设计总说明中。
2、《建筑设计防火规范》明确做不做,《火灾自动报警系统设计规范》明确如何做。业内简称前者为“建规”,后者为“火规”。


1、消防联动控制设计说明按《火灾自动报警系统设计规范》第4章,将重要条款表达完整,作为通用说明,无需每个项目量身定做。






1、设备总数、系统供电、布线设计、电气火灾监控、消防电源监控、产品认证为审图部门重点关注项目,建议按规范摘录完整。






1、图例内容是必须项,要有但内容深度无强制性要求。其中数量可作为选择项,可不表达具体数量。规格需要做详细说明。
2、主要设备需要列举,如消防转接箱、隔离器、广播模块、电话模块、消防模块等。次要设备可不列举,如接线盒、接线端子。

1、《建筑设计防火规范》明确做不做,《消防应急照明和疏散指示系统技术标准》明确如何做。部分专家简称后者为“指标”。
2、系统的控制方式须明确,集中控制型系统与非集中控制型系统对于火警和强电有不同要求,是审图部门重点审查项目。


1、灯具类型、光源、应急照明灯、标志灯为审图部门重点关注项目,建议按规范摘录完整。



1、系统供配电型式、灯具配电回路设计、应急照明配电箱设计、集中电源设计为审图部门重点关注项目,建议按规范摘录完整。
<<< 左右滑动见更多 >>>
1、集中控制型系统控制、非集中控制型系统控制、照度要求为审图部门重点关注项目,建议按规范摘录完整。
<<< 左右滑动见更多 >>>

1、图例内容是必须项,要有但内容深度无强制性要求。其中数量可作为选择项,可不表达具体数量。规格需要做详细说明。
2、主要设备需要列举,如灯具等。次要设备可不列举,如接线盒、接线端子。

1、重点信息:地点、高度、建筑类型、基础型式、规范依据
2、雷击次数采用粗略计算时,可按建筑物外缘尺寸确定长和宽
<<< 左右滑动见更多 >>>
1、重点表达信息:防雷接闪器、防雷引下线、防雷接地网、防侧击措施、防电涌、防反击、防接触电源和跨步电压、防电磁脉冲。






1、图框国标规格:A4、A3、A2、A1、A0、加上版1/2、1/4
2、图签内容:设计单位、建设单位、项目名称、专业、日期、人员
1、国内图框规格遵循国家统一标准,国内各个设计单位均相同。
2、图签内容:除需表达上述的核心信息外,样式上各个设计单位均有代表性的独特风格。
