
“细水雾”(water mist)是相对于“水喷雾”(water spray)的概念,所谓的细水雾,是使用特殊喷嘴、通过高压喷水产生的水微粒。
在NFPA750中,细水雾的定义是:在最小设计工作压力下、距喷嘴1米处的平面上,测得水雾最粗部分的水微粒直径Dv0.99不大于1000μ(Dvf的含义:Dvf是水微粒直径,它的微粒子直径从0至某一微粒直径的累计体积与相应的总累计体积之比,如Dv0.99)。
今天我们主要来介绍一下关于细水雾灭火系统的特点、组成以及与水喷雾系统的区别。

1、以水为灭火剂,对环境、保护对象均无损害和污染,可适用于有人的场所。
2、遇火后细水雾立刻汽化,迅速降温,冷却速度比一般喷淋系统快。高压细水雾还具有穿透性,可以解决全空间和遮挡的问题,阻复燃能力强。
3、能洗消烟雾和废气,减小烟粒对人体的危害,有利于人员疏散和消防救援工作。
4、对热辐射有屏蔽作用,能抑制火势扩大、防止火灾蔓延。
5、用水量仅为水喷淋的1~5%,避免了次生灾害的发生,方便火灾现场取证工作。
6、系统安装完成后可进行模拟喷放检验,以增加系统动作的可靠性。
7、报警确认后及时启动,响应时间短,最大限度减少火灾损失。
8、所用泵组、阀门和管件均采用耐腐蚀材料。
9、作为局部系统,保护独立的设施或其某一部分;作为全空间系统,保护整个空间。
10、相对于传统的灭火系统而言,管道管径小,使安装费用也相应降低。
11、仅以水为灭火剂,在备用状态下为常压,日常维护工作量和费用大大降低。
12、具有良好的电气绝缘性能,扑救电气设备火灾安全性好。
13、可采用细水雾防火墙,把有形分区变为无形分区,实现大空间的综合利用。
14、适合新建、扩建、改建工程的分步实施。
缺点:影响细水雾灭火系统的工作效能的因素主要有两个,
一是看能否产生足够小且速度快的水微粒,二是看能否将水雾发散到足够广的空间。要满足着两个要求,一方面对喷嘴的抗压能力很高,所以细水雾系统在造价方面要比传统的水喷淋灭火系统昂贵。
另一方面,对水质要求很高,因为如果水质较差,会造成喷嘴堵塞,不仅会影响喷嘴的性能,还会对喷嘴造成损坏。细水雾系统相对于一些气体灭火系统,灭火的时间较长。而且不适用于一些会与水发生强烈反应的物体,比如固体钾、氢氧化钠等。

高压细水雾灭火系统主要由水源、供水设备、供水管道、雨淋阀组、探测器、控制器和细水雾喷头组成。包括高压泵组(包括高压主泵、高压备泵、稳压泵、 泵组控制柜、进水电磁阀、进水过滤器、调节水箱等)、补水增压装置、供水管网、 区域控制阀箱组、高压细水雾喷头(包括开式、闭式喷头及微型喷嘴)及火灾探测报警系统等。

细水雾灭火系统又分为开式细水雾灭火系统和闭式细水雾灭火系统两种。
开式细水雾灭火系统包括全淹没应用方式和局部应用方式,是采用开式细水雾喷头,由配套的火灾自动报警系统自动连锁或远控、手动启动后,控制一组喷头同时喷水的自动细水雾灭火系统。
闭式细水雾灭火系统采用闭式细水雾喷头,系统组成。根据使用场所的不同,闭式细水雾灭火系统又可以分为湿式系统、干式系统和预作用系统三种形式。闭式细水雾灭火系统适宜于采用非密集柜存储的图书库、资料库和档案库等保护对象。
1.问题描述
最大工作压力不小于3.5MPa的高压细水雾灭火系统,工程中选用216或304等材质的不锈钢管道和管件,其耐腐蚀性能不符合要求。
2.规范要求
《细水雾灭火系统技术规范》(GB 50898-2013)规定:
3.3.10系统管道应采用冷拔法制造的奥氏体不锈钢钢管,或其他耐腐蚀和耐压性能相当的金属管道。管道的材质和性能应符合现行国家标准《流体输送用不锈钢无缝钢管》GB/T 14976和《流体输送用不锈钢焊接钢管》GB/T 12771的有关规定。
系统最大工作压力不小于3.50MPa时,应采用符合现行国家标准《不锈钢和耐热钢牌号及化学成分》GB/T 20878中规定牌号为022Cr17Ni12Mo2的奥氏体不锈钢无缝钢管,或其他耐腐蚀和耐压性能不低于牌号为022Cr17Ni12Mo2的金属管道。
(注:022Cr17Ni12Mo2牌号不锈钢,数字代号:S31603,又名316L)。
3.3.11系统管道连接件的材质应与管道相同。系统管道宜采用专用接头或法兰连接,也可采用氩弧焊焊接。
3.应对措施
施工前对管道及管件的材质、规格、型号、质量等进行检验,确保其符合国家现行有关技术标准和设计要求。
来源:南京市建设工程消防验收技术指南(试行)2021
细水雾特别是高压细水雾目前使用已经较为广泛,但很多朋友会误以为水喷雾灭火系统也就是高压细水雾,其实两者还是有很大区别的。
水喷雾灭火系统是由水源、供水设备、管道、雨淋报警阀(或电动控制阀、气动控制阀)、过滤器和水雾喷头等组成,向保护对象喷射水雾进行灭火或防护冷却的系统。
水喷雾喷头
高压细水雾喷头水喷雾:水雾喷头的雾滴体积百分比特征直径DV0.90,应小于1mm。也就是说,喷雾液体总体积中,在该直径以下雾滴所占体积的百分比不小于90%。
细水雾:细水雾系统中经喷头喷出并在喷头轴线向下1m处的平面上形成的雾滴直径Dv0.50小于200μm、Dv0.99小于400μm的水雾滴。也就是说,在这个平面上,有99%的雾滴直径小于400μm,有50%的雾滴直径小于200μm。
总结一句话来说就是:“细水雾直径比水喷雾的小,用水量更少,带来的水渍损失小。”
这块区别从水喷雾灭火系统和高压细水雾的定义中也可以看出来。
水喷雾:水喷雾采用的是离心泵和水雾喷头,系统对水质要求也不高,只需要在雨淋阀前安装过滤器,管道也可以采用热镀锌钢管。而且水喷雾各部分彼此独立,可以不需要同一家厂家提供。不同组件的故障问题不同,后期维修起来很麻烦,且成本高。
细水雾:细水雾采用的是柱塞泵,因对水质要求高,还需使用不锈钢水箱和管道。列如:这次南充变电站安装细水雾系统的管道及阀门均采用不锈钢无缝钢管,使用寿命长达60年,管道连接方式为氩弧焊接,利于后期变压器维护检修时,方便拆卸细水雾管道。且细水雾灭火系统组件是成套是有3C认证的,由厂家成套提供。后期维修很方便。
水喷雾:水喷雾水微粒直径比较大,受气流影响会比较小,因此可以应用在室外的场所。
细水雾:水微粒直径小,比较容易受气流的影响因此不适用于室外场所。
水喷雾灭火系统可用于扑救固体物质火灾、丙类液体火灾、饮料酒火灾和电气火灾,并可用于可燃气体和甲、乙、丙类液体的生产、储存装置或装卸设施的防护冷却。水喷雾灭火系统不得用于扑救遇水能发生化学反应造成燃烧、爆炸的火灾,以及水雾会对保护对象造成明显损害的火灾。
细水雾灭火系统适用于扑救相对封闭空间内的可燃固体表面火灾、可燃液体火灾和带电设备的火灾。细水雾灭火系统不适用于扑救可燃固体的深位火灾;能与水发生剧烈反应或产生大量有害物质的活泼金属及其化合物的火灾;可燃气体火灾。
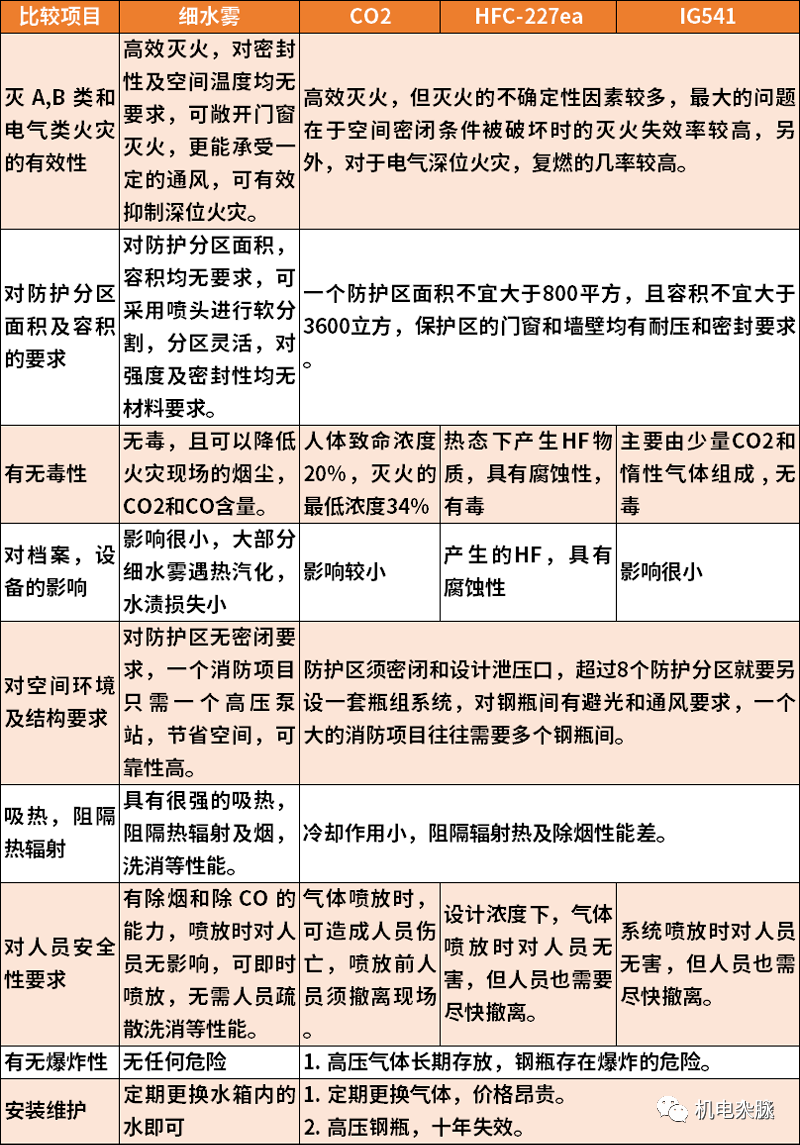
高压细水雾、气体灭火与喷淋系统的比较表
高压细水雾灭火系统与气体灭火系统的比较
高压细水雾有哪些厂家品牌 以下统计表仅供参考,非推广用,来源网络。

