商务合作
顾问需求
文章投稿
招聘发布
产品推广
讲师报名
机电人脉共享顾问平台
搜索
文章详情
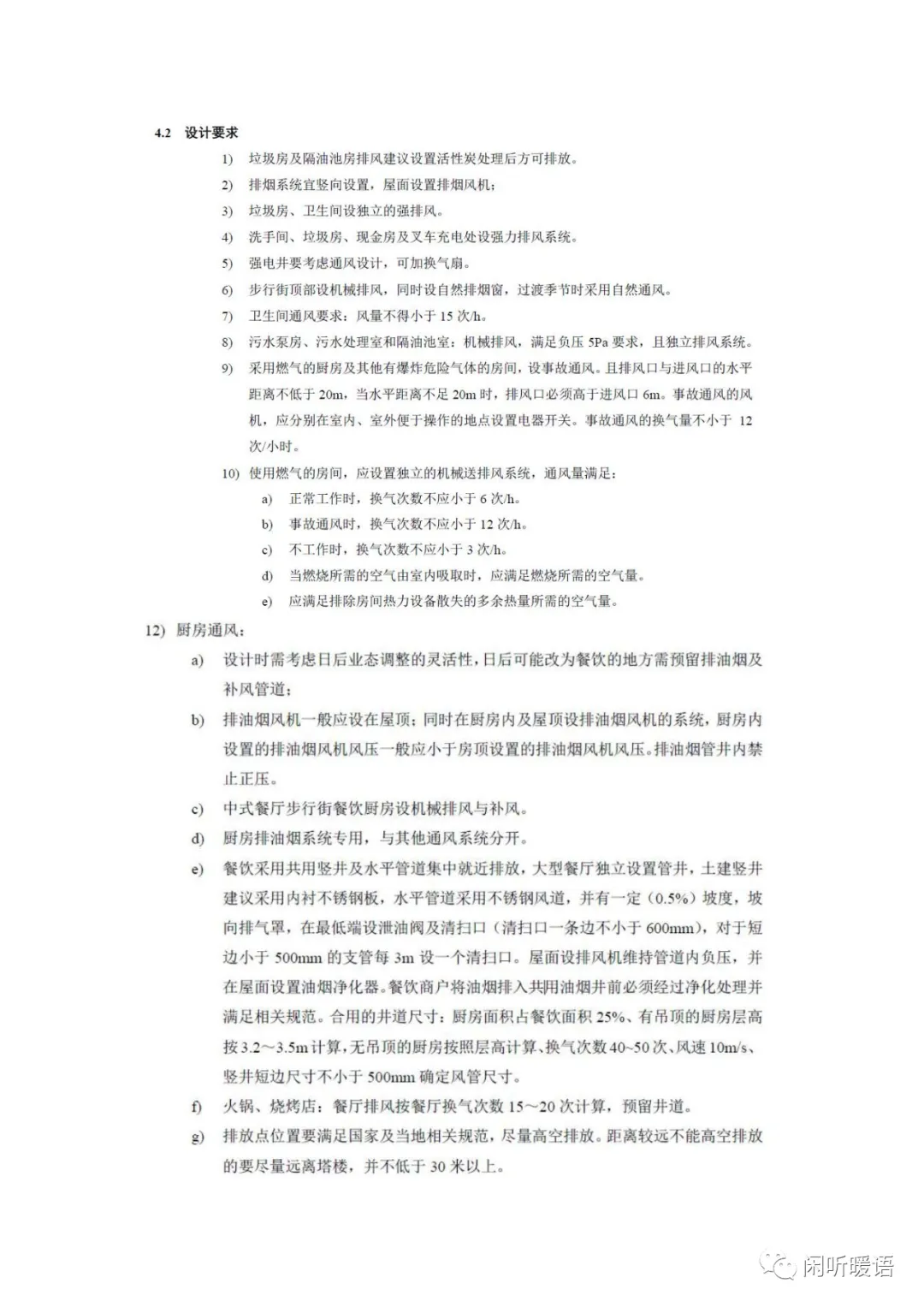
【微分享】各类型房间换气次数汇总,含出处
2024-07-17
【重磅推出】“散装顾问”服务
作者 闲听暖语
如果您觉得本文对您有帮助,请留言“有用”或点个赞,小编会倍受鼓舞
版权声明:本文整理自网络,侵权请联系删除。未经许可,禁止以机电人脉编辑版本转载。
声明:更多文章请关注机电人脉公众号,每日更新,超多干货。
http://m.mep-link.com.cn/h-nd-983.html
阅读46
分享
写评论...
发表评论
登录评论
匿名评论
提交
提交
推荐文章
【微分享】ChatGPT能否通过暖通专业考试?
【重磅推出】“散装顾问”服务让ChatGPT参与暖通专业考试,能不能通过呢?本文为浙大的一项研究,挺有趣,让ChatGPT等人工智能模型回答ASHRAE CHD考试题目,以此来验证人工智能大模型在暖通行业的应用前景,其中GPT3.5与GPT4顺利通过,竟比一半以上的暖通工程师都要强!不知道GPT能否通过中国的注册设备工程师考试?分享供参考。如果您觉得本文对您有帮助,请留言“有用”或点个赞,小...
【微分享】离心冷水机组全面解析,收藏备用!
【重磅推出】“散装顾问”服务一、CTV离心机组产品特性1、概述以特灵CenTraVac™ 离心式冷水机组为例,该机组是当今市场上较为可靠、高效、排放低又相对安静的离心式冷水机组。特灵离心式冷水机组系列中单机头离心机型号CVHH1550 (1600-2000冷吨)和双机头型号CDHH3050(2800-4000冷吨),能够较好满足区域供冷、商业综合体、大型工业设施和基础设施等客户对大冷量离心式...
【微分享】室外LED电子屏散热设计
【重磅推出】“散装顾问”服务大面积的电子显示屏在工作时产生的发热量会导致周边环境温度的升高,若不及时排除热量,电子屏高温会导致电子元器件的失效概率迅速加大,从而导致LED显示屏的可靠度下降。为了使LED电子显示屏内部电子元器件在不很过规定的较高允许的环境温度下能正常工作,就需要对LED电子显示屏的散热量、散热方式进行设计。户外LED显示屏散热的方式大体可以归结为3种:一是通过自然冷却的方式散...
【微分享】某项目立式风机盘管窗台送风系统方案
【重磅推出】“散装顾问”服务作者 汪志生 邢其龙#1窗台送风系统北京中信大厦项目采用变风量空调系统,内区变风量空调系统与外区周边四管制立式风机盘管相结合的空调系统形式(如图 1)。图1 空调系统形式示意图原设计窗台和立式风管盘管由不同专业独立分开设计,四管制风机盘管所接空调水管布置在风盘后侧,冷凝水管穿幕墙防火封堵走下层吊顶内排布,风机盘管采用下回风,过滤网设置风机盘管底部,回风口设置在窗台...
【微分享】空调室外机布置要求与气流分析
【重磅推出】“散装顾问”服务如果您觉得本文对您有帮助,请留言“有用”或点个赞,小编会倍受鼓舞版权声明:本文整理自网络,侵权请联系删除。
【微分享】锅炉烟囱排放高度与设置
以下文章来源于大话机电 ,作者大话机电大话机电.机电专业多,内容繁琐。设计师往往仅关注本专业的内容,但实际项目上更多的问题是出现在各专业的交圈。本账号致力于让大家了解更多机电协同及其他专业的内容。机电人脉推荐搜索地产商业设计工程管理审图【重磅推出】“散装顾问”服务作者 大话机电燃气锅炉,是之前大型公建项目的常客及主要设备之一。近几年根据国家双碳政策的稳步推动,锅炉的实际应用正在减少,但现阶段...
【微探讨】冷却塔玻璃钢与镀锌钢材质对比
【重磅推出】“散装顾问”服务#1玻璃钢塔玻璃钢是一种不饱和聚酯树脂和玻璃纤维复合制成的强化塑料材料,价格较低廉,曾广泛作为冷却塔塔身材料,强度高,耐腐蚀,易于成型。但有着塑料材料的通病,可燃,虽然很难自然分解,但长期耐高温能力差,室外容易老化,导致强度下降,相较于钢材刚性不足。玻璃钢塔整体防火性能一般,玻璃钢含有可燃成分,如果有火源可能会发生燃烧。暴露于紫外线、水、热、高风力和空气介质下,玻...
【微分享】真空锅炉46问
【重磅推出】“散装顾问”服务1.什么是真空热水锅炉? 答:所谓真空热水锅炉又称真空相变热水锅炉。就是指正常工作时,锅炉内部介质压力低于大气压,通过相变换热方式加热冷水的锅炉。2.真空热水锅炉的组成结构原理? 答:真空热水锅炉炉体分上下两部分,其中下半部分结构类似于三回程湿背式锅壳蒸汽锅,即炉胆和烟道组成的受热面,而上半部分为真空室(负压蒸汽室),其空间内装设有管式汽-水热交换器,用来加热...
【微分享】防排烟风机可以设置在室外吗?
【重磅推出】“散装顾问”服务按照《建筑防烟排烟系统技术标准》GB51251-2017 3.3.5、4.4.5、4.5.3条,防排烟相关风机应设置在专用机房内。新建项目常规做法是单独设置土建机房,占用屋面空间,增加成本,也给维护造成困难(更换需拆墙)。有的改造项目屋面空间有限,较难实施,给广大设计施工人员造成不小的困扰。在有困难的情况下,就有专事专办,现在有不少地方已经出了相关操作办法,最新的...
【微分享】蓄能技术各地应用经济性分析
【重磅推出】“散装顾问”服务作者 邱德杰#1蓄能技术介绍蓄能技术是利用“削峰填谷”的工作原理,在电价低谷期将电能储存在电池、蓄冷水槽、蓄冰槽等储能系统中,到了用电高峰期,再通过逆变器或者换热器将储存的能量释放出来。电蓄能技术电蓄能技术可以转换为化学能、势能、动能、电磁能等形态。在公共建筑供能系统中,以磷酸铁锂电池等电化学储能为主。电蓄能系统主要由电池组(BA)、储能逆变器 (PCS)、电池管...
【微分享】实现各种不同级别洁净室的系统方式
【重磅推出】“散装顾问”服务机电人脉建立了医药电子洁净厂房交流群,欢迎加入,共同提高。请添加小编进群。1、单向流洁净室空气流程分析1)短循环的应用。单向流的换气次数为300~400次/h,空调系统一般采用两次回风方式。当空气处理机组(AHU)与洁净室有一定距离时。空气输送的能耗很大,若能在洁净室就地再循环(短循环),则可大大减少能耗。表27.8-1说明了这两者的区别。2)显热盘管的应用。由于...
【微分享】各种仪表工作原理动态图
【重磅推出】“散装顾问”服务压力仪表原理1.弹簧管式压力仪表2.电接点式压力仪表3.电容式压力传感器4.膜盒式压力传感器5.压力式温度计6.应变式压力传感器温度仪表原理1.薄膜热电偶的结构2.固体膨胀式温度计3.热电偶补偿导线的外形图4.热电偶温度计5.热电阻的结构流量仪表原理1.靶式流量计2.孔板流量计3.立式腰轮流量计4.喷嘴流量5.容积式流量计6.椭圆齿轮流量计7.文丘里流量计8.涡轮...
【微分享】洁净手术部净化空调设计与机组配置
【重磅推出】“散装顾问”服务作者 宁嘉益小林出品必属精品的暖通鉴系列,一直有人在求原文件,甚至有公众号拿来诱导转发到群里来引流。在这里小编广而告之,暖通鉴系列在牛侃均可以免费下载,机电人脉也会放在资料库供免费下载,要是实在嫌麻烦,也可以直接找小编获取,不用再转发别人的公众号了。另外,机电人脉建立了医药电子洁净厂房交流群,欢迎加入,共同提高。长按下方二维码添加小编进群。【暖通鉴】071:净化空...
【微分享】住宅底商餐饮排油烟系统设计施工及管理常见问题探讨
作者 徐小林随着社会经济的飞速发展,市民维权意识也不断增强,近年来住宅业主对底商餐饮油烟排放效果、漏油漏烟、串热等投诉问题屡见不鲜。笔者认为投诉问题的根源在于底商餐饮排油烟系统设计、施工及管理上存在不足,本文着重分析了重庆市场住宅底商餐饮排油烟系统的设计、施工及管理现状,提出一些个人观点,望引起参与各方的重视。#1设计现状分析住宅底商餐饮排油烟系统包括排油烟设备、油烟净化设备、排油烟管道、排...
【微分享】空调能量计量时间法与能量表计量方式对比
一体化设计,流量计或温度传感器坏了都要一起换,换前要关阀门放水,换后还要试水压和保温,很难操作,成本高,需要全部放水拆除下来。其精度是由积分仪、温度传感器、流量计的误差的综合误差。北方的热计量出现大量的项目失败案例。
【微分享】冷却塔补水泵是否需要变频?
【重磅推出】“散装顾问”服务作者 大话机电冷却塔补水泵,小编相信各位大神们见过用工频泵的,也见过变频泵的。那到底是否要变频呢?让小编先查查各家设计的做法。查了不少项目,结果,果然是工频、变频都有,但明显还是用变频泵的会多一些。那冷却塔补水泵到底是变频or工频?熟悉冷却塔本身,才能更好地明确供水方式。从上图中,可看出冷却塔的补水末端为一个浮球阀,变频或工频的关键在于每个浮球阀前是否有电动阀。若...
【微分享】模块式风冷热泵、多联机、螺杆式冷水机组性能对比
【微分享】模块式风冷热泵、多联机、螺杆式冷水机组性能对比机电人脉 2024-04-20 09:06 上海本次集中式空调系统对比的机型为模块式风冷热泵机组、VRF多联机、螺杆式冷水机组,罗列了三种形式的优缺点,供参考。加群请点击文末阅读原文查看详情。来源 网络01模块式风冷冷(热)水机组风冷模块式冷热水机组是以空气为冷(热)源,以水为供冷(热)介质的中央空调机组。作为冷热兼用型的一体化设备,风...
【微分享】关于防火阀、排烟阀的13个问题
【重磅推出】“散装顾问”服务转载,供参考。暖通设计中防火与排烟的阀门种类繁杂,应用场合不同时,阀门设置也不尽相同。可谓:都是防火,阀阀不同;位置不同,功能有别;有问有答,为你解惑!从规范出发,GB15930-2007《建筑通风和排烟系统用防火阀门》仅规定的三种阀门:防火阀(FHF),排烟防火阀(PFHF),排烟阀(PYF),当然此标准的定义和符号分类标记均为非强制性条文,也就是说,可以出现以...
【微分享】建筑大师们,把冷却塔藏哪了?
【重磅推出】“散装顾问”服务冷却塔的布置往往需要机电与建筑配合,一方面要满足机电的功能需求,一方面要满足建筑的美观需求,对建筑造型、空调运行、周边建筑都会产生较大的影响。#1常规冷却塔布置方案冷却塔通常有几种布置方案,要考虑美观、能耗、造价、占地面积、噪音等因素,需机电顾问在方案阶段提供分析以决策:1.设置在塔楼顶部,对美观影响较小。但是高度较高,水泵扬程高能耗大,冷却水管线布置更长,冷水机...
【微分享】一文读懂电磁流量计选型安装要点
选型是电磁流量计应用中非常重要的工作,有资料表明在实际应用中有三分之二的故障是电磁流量计错误选型或错误安装而造成的,本文将电磁流量计选型、安装和使用中的注意事项分享给大家,这些知识点适用于国内外电磁流量计厂家的产品。电磁流量计选型仪表选型都是在了解该仪表原理和使用工况的基础上进行的,电磁流量计选型也不例外,电磁流量计选型需要明确以下参数:①被测介质的参数◆被测流体成份;◆最大流量、最小流量;...